55964dc330bd0d60fa7d637e0ad8a2e93d74ee43
QuadMeUp Crossbow
QuadMeUp Crossbow is a DIY project that gives 5km (at least) of RC link for UAV (airplanes and drones) for a price below $40. I uses SX1278 (LoRa 868MHz/915MHz) compatible (like HopeRF RFM95W) radio modules connected to Arduino compatible boards. It can be regular Arduino connected via SPI to SX1278 or dedicated board like Adafruit Feather 32u4 RFM LoRa or LoRa32u4 II
Current state
Development, ready for testing
Protocol
| Byte | Description | Notes |
|---|---|---|
| 1 | Channel ID | channel used for comunication between TX and RX |
| 2 | Frame type & Length | bits 7-5 defines frame, bits 4-0 payload length |
| 3 - 34 | Payload | 32 bytes max |
| payload length + 3 | CRC | using crc8_dvb_s2 method |
Frame types
| Value | Value hex | Description | Direction |
|---|---|---|---|
| 0000 | 0x0 | RC channels data RC_DATA |
TX -> RX |
| 0001 | 0x1 | Receiver health and basic telemetry RX_HEALTH |
RX -> TX |
| 0010 | 0x2 | Request receiver configuration | TX -> RX |
| 0011 | 0x3 | Receiver configuration | RX -> TX |
| 0100 | 0x4 | Set receiver configuration | TX -> RX |
| 0101 | 0x5 | PING frame, uses 9 byte payload | TX -> RX |
| 0110 | 0x6 | PONG frame, the same payload as PING | RX -> TX |
RC_DATA frame format
Protocol allows to send 10 RC channels in total encoded as following
- channels 1 to 4 encoded using 10 bits each (5 bytes)
- channels 5 to 6 encoded using 8 bits each (2 bytes)
- channels 7 to 10 encoded using 4 bits per channel (2 bytes)
Total length of RC_DATA payload is 9 bytes
RX_HEALTH frame format
| Byte | Description |
|---|---|
| 1 | RX RSSI |
| 2 | RX SNR |
| 3 | RX supply volatage, sent in 0,1V |
| 4 | RX analog input 1 sent in 0,1V |
| 5 | RX analog input 2 sent in 0,1V |
| 6 | Flags |
Flags
| Bit | Meaning |
|---|---|
| 00000001 | Device in Failsafe mode |
PING and PONG frames
PING and PONG frames are to determine packet roundrip between TX and RX module.
TX sends PING frame with curent micros. If RX receives PING frame, it respons
its payload as PONG frame.
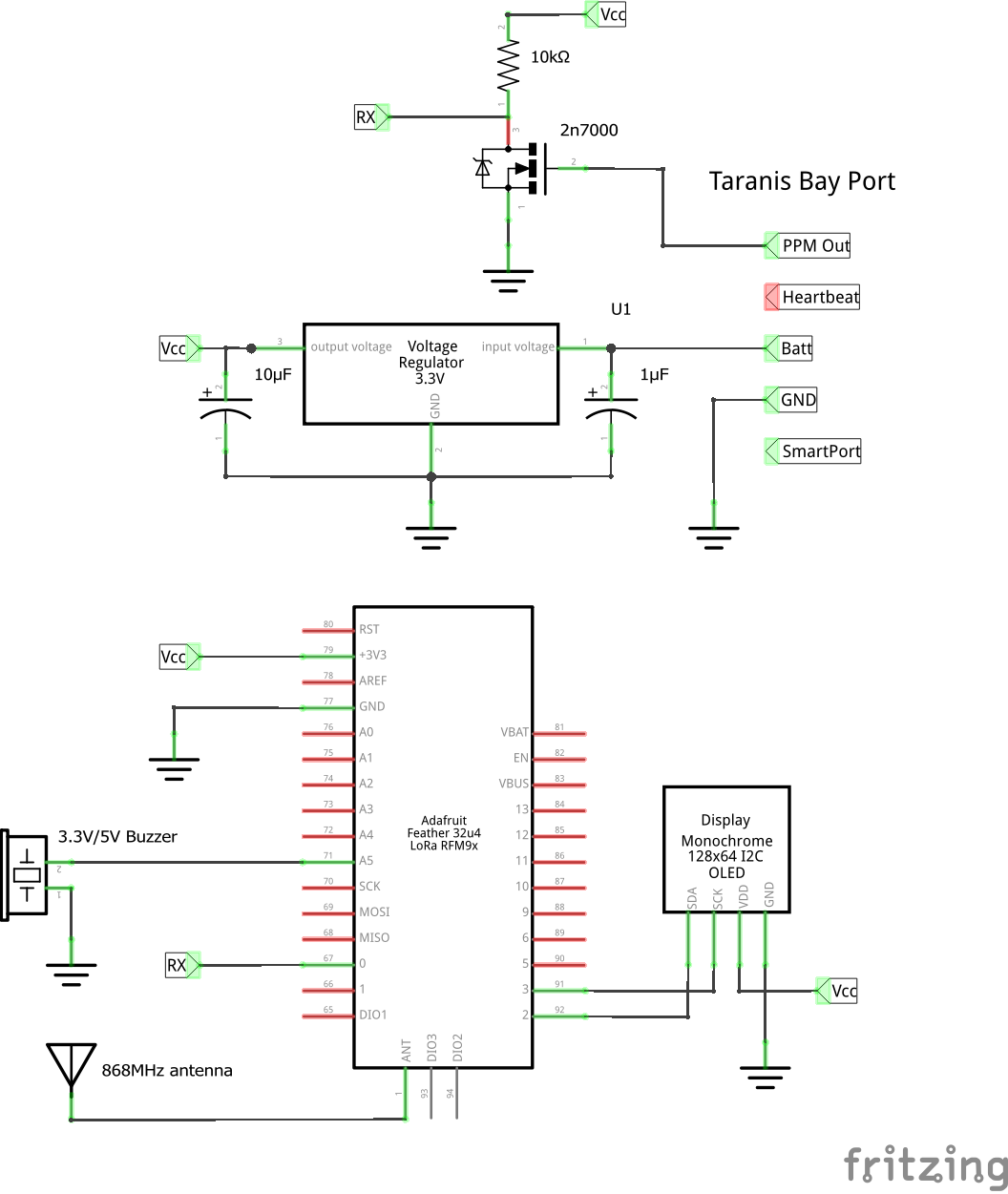
TX module connection diagram
RX module connection diagram
Description
Languages
C++
90.3%
C
9.7%

